首页
新闻动态
党团建设
通知公告
教学工作
学术交流
学术成果
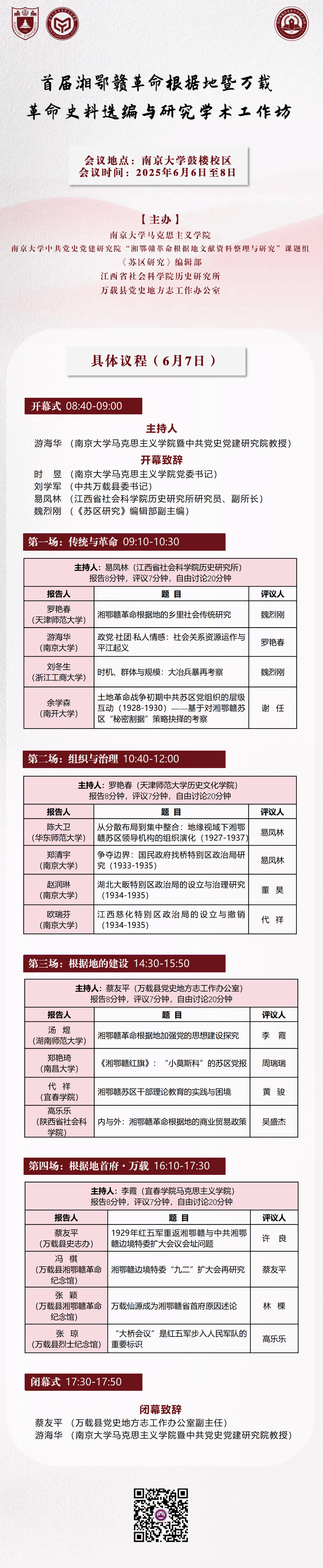
当前位置: 首页 > 学术交流 > 正文
发布时间:2025-06-07点击数:
上一条:问道大讲堂预告 | 罗平汉:中共党史研究中的若干重大争议问题
下一条:活动实录 | “两个结合”大讲堂第十一讲:崔海教谈《中国共产党形象的国际共传播》